أتمتة غسيل KYK
نظام إدارة يرقمن استخدام غرف الغسيل في المهاجع الجامعية. وصول الآلات عبر QR وتتبع التوفر الفوري.

https://www.linkedin.com/feed/update/urn:li:activity:7363274483337506816/


المشكلة
استخدام الغسيل في مهاجع KYK كان غير منظم، بدون نظام طوابير، وحالة الآلات مجهولة.
الحل
طورنا نظام إدارة غسيل متكامل مع تطبيق Flutter + لوحة Django + Firebase.
الميزات
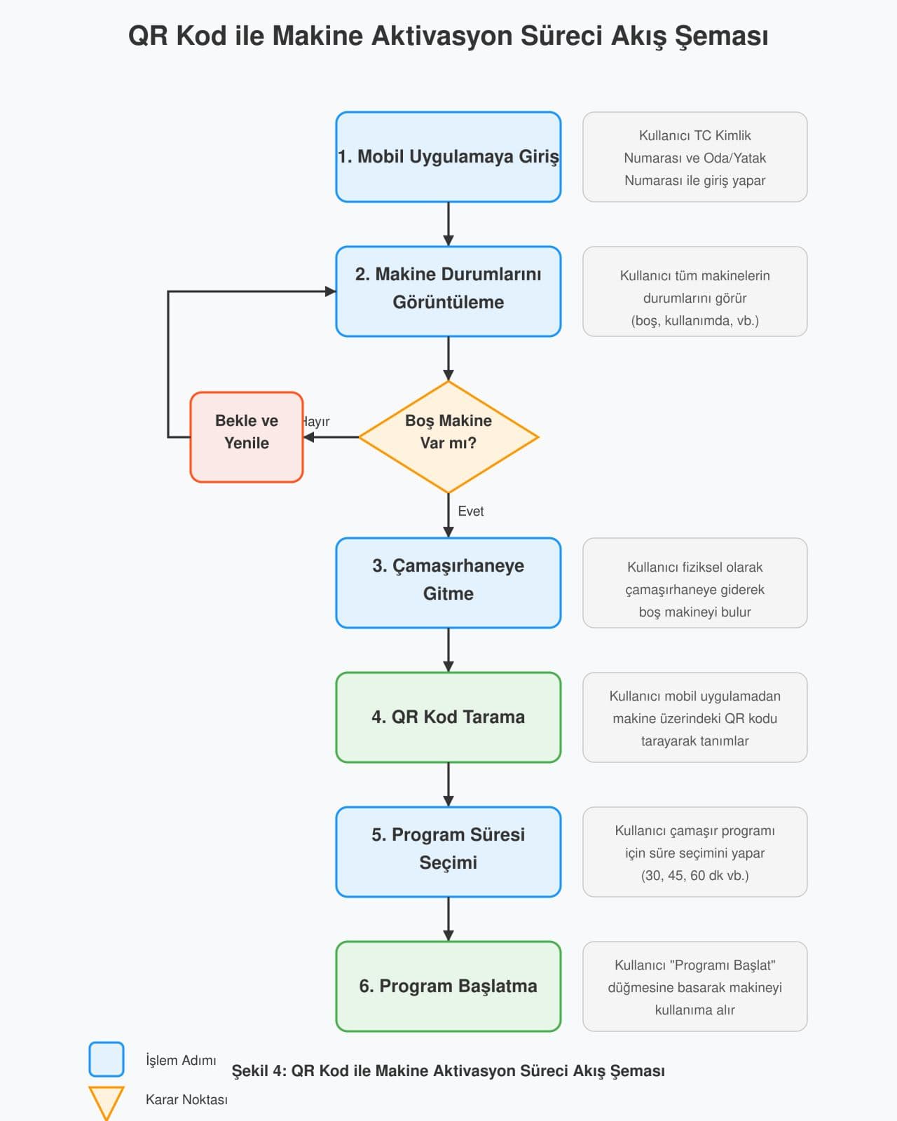
وصول الآلة عبر QR
مراقبة التوفر الفوري
نظام حجز وطوابير
إشعارات Push
لوحة إدارة
نظام الإبلاغ عن الأعطال
التقنيات
FlutterDjangoFirebaseREST API
النتائج
16,765 مشاهدة على LinkedIn
278 إعجاب و29 تعليق
مشروع تخرج ناجح